搜索
Toggle navigation
首页
部门概况
部门简介
工作职责
联系我们
党建工作
规章制度
管理制度
政策法规
通知公告
通知
公示
工作动态
他山之石
思想建设
教学相长
以评促建
管理经验
教研教改
下载专区
学生用表
教师用表
首页
>
通知公告
>
通知
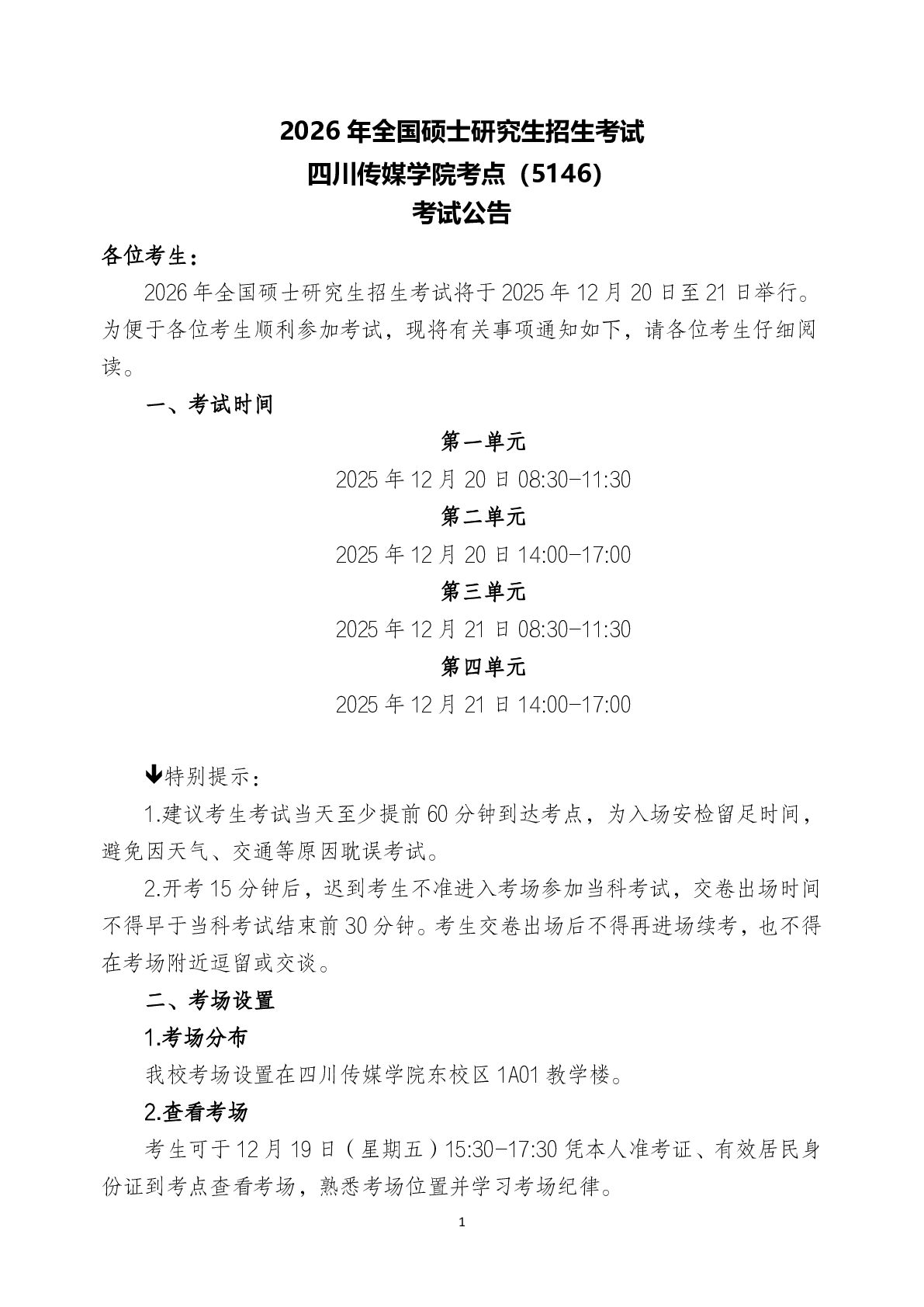
2026年全国硕士研究生招生考试四川传媒学院考点(5146)考试公告
上一篇:
关于2026年普通高校专升本考试报名工作的通知
下一篇:
关于开展2025-2026学年第一学期期中教学检查的通知
返回首页
关闭页面
常用链接
四川传媒学院
四川传媒学院人事处
四川传媒学院图书馆
四川传媒学院学生处
四川传媒学院招生信息网